Special Request by Customer
Action Flow

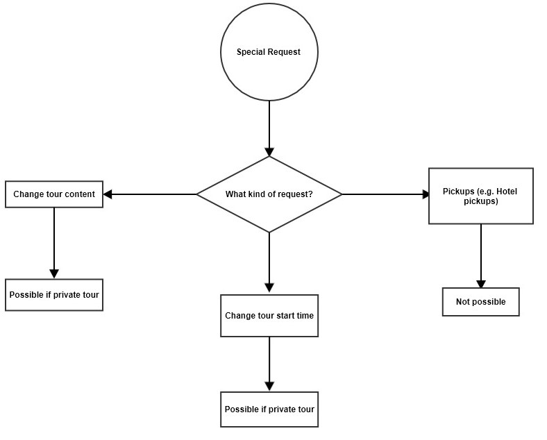
Change tour content
- Details: Customer is asking to change the tour content
- Expected Action: Take over to MT staff
- Tag on FreshDesk:
Special Requests - customer - Action Flow: Refer to the image above
- Necessary Information: Whether the customer is joining a private tour or not
- Operation Manual: None
- Message Template: None
Change tour start time
- Details: Customer is asking to change the tour start time
- Expected Action: Take over to MT staff
- Tag on FreshDesk:
Special Requests - customer - Action Flow: Refer to the image above
- Necessary Information: Whether the customer is joining a private tour or not, whether the guide can accomodate,
- Operation Manual: None
- Message Template: None
Pickups
- Details: Customer is asking for pickups (e.g. hotel pickups)
- Expected Action: Reply
- Tag on FreshDesk:
Special Requests - customer - Action Flow: Refer to the image above
- Necessary Information: None
- Operation Manual: None
- Message Template:
Hi,Thank you for booking our tour!Unfortunately, we do not offer any pickup services at the moment.Other guests will be joining the tour at the designated meeting point, and to prevent any complications, we ask all of our guests to join at the same place.I am sorry for the inconveneicne, and I appreciate your understanding.Regards,`Operator Name` from MagicalTrip
Others
For other special requests, take over to MT staff