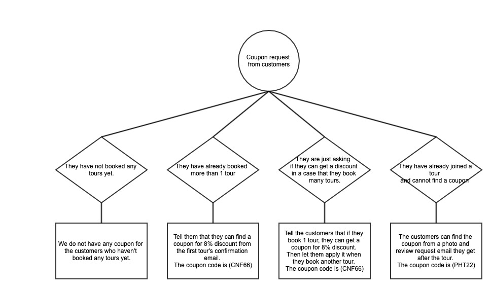
Coupon request
Action Flow
The division will depend on the leadtime between Booking Creation Date and Tour Date.

- Customers have not purchased any tours yet
- Customers have already purchased more than one tour
- Visitor asking if they can get discount if they booked more than one
- Customers have already joined the tour
Customers have not purchased any tours yet
- Details: Customer is requesting a coupon
- Expected Action: Reply
- Tag on FreshDesk:
Others - Action Flow: Refer to above
- Necessary Information:Customer's email address to search their previous bookings
- Operation Manual:
How to search customer's previous bookings
- Message Template:None
Customers have already purchased more than one tour
- Details: Customer is requesting a coupon
- Expected Action: Reply with a coupon code
CNF66 - Tag on FreshDesk:
Others - Action Flow: Refer to above
- Necessary Information:Customer's email address to search their previous bookings
- Operation Manual:
How to search customer's previous bookings
- Message Template:None
Visitor asking if they can get discount if they booked more than one
- Details: Customer is requesting a coupon
- Expected Action: Reply
- Tag on FreshDesk:
Others - Action Flow: Refer to above
- Necessary Information:Customer's email address to search their previous bookings
- Operation Manual:
How to search customer's previous bookings
- Message Template:None
Customers have already joined the tour
- Details: Customer is requesting a coupon
- Expected Action: Reply with a coupon code
PTH22 - Tag on FreshDesk:
Others - Action Flow: Refer to above
- Necessary Information:Customer's email address to search their previous bookings
- Operation Manual:
How to search customer's previous bookings
- Message Template:None